Microsoft Office 365: Sharepoint/Teams
Über die Sync-Schnittstelle kann eine Ordnerstruktur in Sharepoint/Teams angelegt werden. TEAMBOX erstellt einen neuen Ordner pro Projekt bzw. Kunde/Bereich/Projekt (je nach Konfiguration) im Stammordner der konfigurierten Gruppe.
Pro Microsoft 365 Gruppe kann eine Synchronisation eingerichtet werden. Wobei auch unterschiedliche Ordnerstrukturen pro Gruppe definiert werden können. In der TEAMBOX kann dann gewählt werden, für welche Gruppe ein Ordner für den ausgewähltes Projekt erstellt werden soll.
Zusätzlich kann auch konfiguriert werden, dass TEAMBOX einen MS Team Channel anlegt (jeder Channel im MS Team hat einen Ordner bei SharePoint). Channels können dabei nur für Ordner in der obersten Ebene des Stammordners der Gruppe erstellt werden.
Die Schnittstelle authentifiziert sich dabei über OAuth2. Die TEAMBOX muss daher im MS Azure Portal registriert und mit bestimmten Berechtigungen ausgestattet werden. Mehr Details folgen dann bei der Einrichtung.
Möglichkeiten für die Ordnerstruktur
Für die Erstellung der Projektordner gibt es unterschiedliche Strukturierungsmöglichkeiten.
Folgende Varianten sind möglich:
| Struktur | Channel |
|---|---|
| Kunde/Bereich/Projekt | Kunde |
| Kunde/Projekt | Kunde |
| Bereich/Projekt | Bereich |
| Projekt | Projekt |
Namenskonventionen
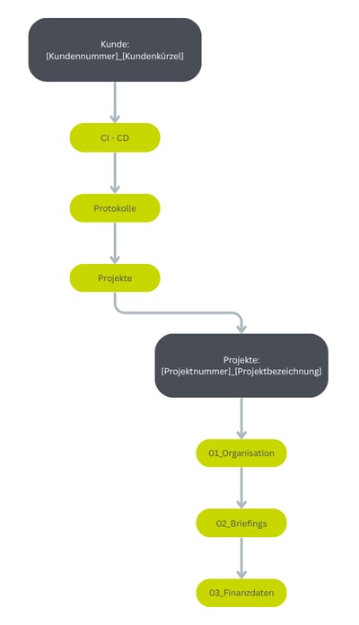
Die Bezeichnung der automatisch erstellten Ordner kann sich dabei aus den Informationen des jeweiligen TEAMBOX Elementes zusammensetzen. So kann die Ordnerbezeichnung für die Kundenordner zum Beispiel aus Kundennummer und Kundenkürzel bestehen (Bsp.: 277_Apple).
Pro Ebene (Kunde/Bereich/Projekt) ist es auch möglich, zusätzliche Unterordner zu definieren.
Die Ordnerstruktur muss vorab definiert werden und wird bei der Installation der Schnittstelle entsprechend konfiguriert.
Use Case
Für die MS 365 Gruppen „First team“ und „Second team“ soll folgende Ordnerstruktur in Sharepoint erstellt werden:

Die Schnittstelle soll auch automatisch einen Channel anlegen. Aufgrund der gewählten Struktur werden Channels pro Kunden angelegt. Diese werden jedoch erst erstellt, sobald ein Projektordner synchronisiert wurde.
Beim ausgewählten Projekt in der TEAMBOX kann nun gewählt werden, in welche der beiden Gruppen ein Projektordner angelegt werden soll. Es ist auch möglich, einen Projektordner in beiden Gruppen anzulegen. Dazu muss einfach nur das Häkchen bei beiden Gruppen gesetzt werden.

Das gelbe Symbol bedeutet, dass die Synchronisation noch nicht abgeschlossen ist. Sobald das Symbol grün ist, wurde der Projektordner inkl. der definierten Unterordner in der Gruppe angelegt sowie der MS Team Channel für den Kundenordner erstellt.
Auch der erstellte MS Team Channel für den Kundenordner hat Zugriff auf dieselbe Ordnerstruktur:

